东方圣城租赁有限公司成立于2014年1月,是商务部、国家税务总局批准的济宁市第一家内资融资租赁试点企业,由济宁能源发展集团有限公司绝对控股,山东太阳控股集团有限公司、山东公用集团有限公司、济宁高新城建投资有限公司共同出资。主要经营范围为租赁与保理两大业务板块。公司秉承为社会创造价值、为股东创造利益、为员工创造幸福的经营理念,为客户提供租赁、保理等金融服务,支持实体经济发展。现特向社会招聘贤才,期待您的加入。
一、招聘基本条件
1.全日制普通高校本科及以上学历。
2.遵纪守法,诚实守信,无犯罪记录。
3.热爱能源事业,综合素质好,创新意识强,具有良好的团队协作意识。
4.做事认真细致,吃苦耐劳,责任心强,身体健康,能较好适应岗位工作需要。
二、招聘计划
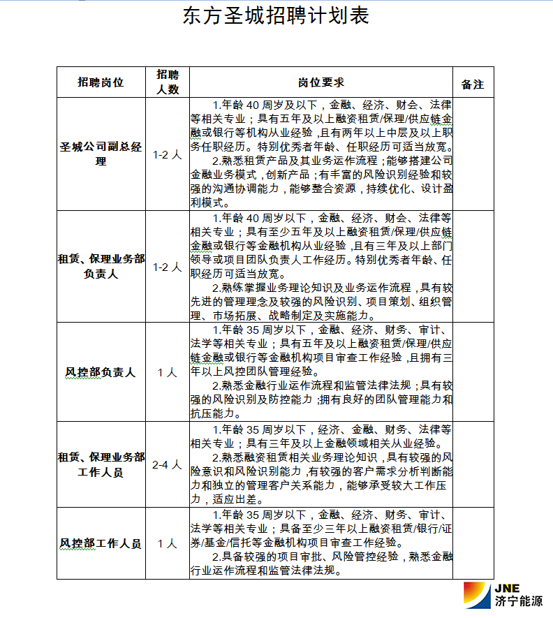
具体招聘岗位、招聘数量及岗位要求等,详见《招聘计划表》(附件1)。待遇从优、薪酬面议。
三、招聘程序
本次招聘采取网上报名、资格审查、面试、体检、录用等程序进行。
1.网上报名。符合应聘条件的人员登录济宁能源发展集团官网,通过官网首页右上方“人才招聘”入口进入集团人才招聘网或直接登录人才招聘网站(网址:http://60.211.222.51:8080/zpNew),按照要求注册账号并如实填写个人信息、上传相关佐证资料进行报名。每名应聘人员限报1个岗位,多报者视为自动放弃应聘资格。
报名时间:2020年3月12日—2020年3月18日。
2.资格审查。根据岗位招聘条件,对应聘人员进行资格审查。审核通过者,公司将以电话、短信等方式通知应聘者进行能力测试;不符合条件的,恕不另行通知。
3.面试。疫情期间灵活采取现场或网络面试等不同方式对应聘者进行能力测试。根据测试成绩综合评定后,择优确定拟录用人选。具体测试方式、时间等事项另行通知。
4.体检。测试通过的应聘者应在规定时间内到公司指定医院进行入职体检,体检合格者,按规定办理入职手续。
四、注意事项
1.资格审查贯穿招聘工作全过程,在面试、体检、试用期管理等各环节均可进行资格复审。任一环节发现应聘材料信息不实或其他不符合应聘资格条件的,均取消录用资格。
2.应聘人员提交应聘资料应仔细审核,确保信息准确无误。在应聘期间须保持电话畅通,以免错失应聘机会,否则,后果自负。
3.报名咨询电话:0537-3236320;联系人:王经理。
附件

受理本司相关的咨询、意见、建议、投诉等事宜,请填写真实个人信息,以便于沟通联络。