根据济宁能源发展集团《重大科技项目揭榜悬赏管理办法》和《关于发布2025年度重大技术攻关“揭榜悬赏”项目榜单的通知》有关规定和要求,经方案征集、专家评审,择优遴选出各项目中榜单位,现予以公示,公示期5天(2025年4月22日至26日)。
任何单位或个人对公示项目中榜单位有异议的,请在公示期内以书面方式向济宁能源发展集团提出,反映公示名单的情况和问题应坚持实事求是原则,并提供必要的证明材料。邮寄材料以邮戳寄出日期为准。为便于核实查证,提出异议的单位或个人应当表明真实身份,并提供有效联系方式。
公示期间异议反馈电话:0537-2379032 19153730360
邮寄地址:山东省济宁市高新区崇文大道2299号
济宁能源发展集团有限公司
2025年4月22日
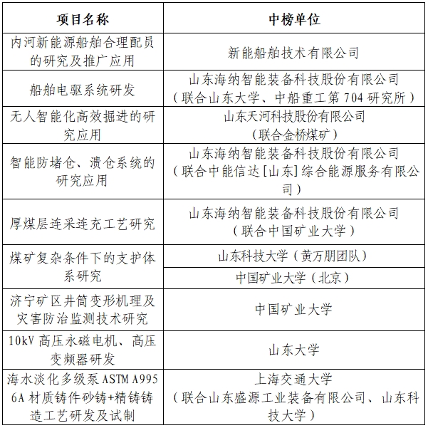
济宁能源发展集团有限公司2025年度重大科技攻关揭榜悬赏项目(第一批)中榜单位名单

受理本司相关的咨询、意见、建议、投诉等事宜,请填写真实个人信息,以便于沟通联络。