网站首页
关于集团
企业概况
企业宣传片
发展历程
资质荣誉
联系方式
新闻中心
集团要闻
企业动态
媒体焦点
通知公告
专题专栏
产业板块
煤电产业
港航物流
高端制造
现代服务
党建纪检
党建品牌
纪检监察
工会群团
工会
共青团
社会责任
国企担当
社会公益
招标采购
关于集团
企业概况
企业宣传片
发展历程
资质荣誉
联系方式
新闻中心
集团要闻
企业动态
媒体焦点
通知公告
专题专栏
产业板块
煤电产业
港航物流
高端制造
现代服务
党建纪检
党建品牌
纪检监察
工会群团
工会
共青团
社会责任
国企担当
社会公益
站内搜索
信息公开
>
网站首页
>
新闻中心
通知公告
信息公开
分享
通知公告
信息公开
济宁市济矿鲲鹏矿山工程有限公司 2022年三季度主要财务信息公告
一、公司基本情况 (一)公司基本信息 1. 公司名称:济宁市济矿鲲鹏矿山工程有限公司 2. 法定代表人:苏本福 3. 注册地址:山东省济宁市微山县经济开发区泰康街58号 4. 经营范围:一 ...
Oct.Tue.2022
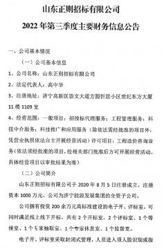
山东正则招标有限公司2022年第三季度主要财务信息公告
...
Oct.Mon.2022
艾坦姆合金(山东)有限公司2022年度第三季度主要财务信息公告
一、公司基本情况 (一)公司基本信息 公司名称:艾坦姆合金(山东)有限公司 注册资本: 10,764.33 万元 实收资本: 10,348.46万元 成立时间: 2020年7月7日 法定代表人:杨权 统一社会 ...
Oct.Sat.2022
济宁落陵春辉机械制造有限公司2022年第三季度主要财务信息公告
一、公司基本情况 (一)公司基本信息 1.公司名称:济宁落陵春辉机械制造有限公司 2.法定代表人:孟祥学 3.注册地址:邹城市北宿镇(济宁落陵新型矿用产品有限公司院内) 4. ...
Oct.Sat.2022
济宁落陵新型矿用产品有限公司2022年度第三季度主要财务信息公告
一、公司基本情况 (一)公司基本信息 1.公司名称:济宁落陵新型矿用产品有限公司 2.法定代表人:蔡成奎 3.注册地址:山东省济宁市邹城市北宿镇恒发路1号 4.经营范围:公司主 ...
Oct.Sat.2022
山东盛源控股有限公司2022年第三季度主要财务信息公告
一、公司基本情况 (一)公司基本信息 1.公司名称:山东盛源控股有限公司简称:山东盛源 2.法定代表人:陈宏 3.注册地址:济宁市邹城市北宿镇 4.经营范围:工业项目建设开发;旅游 ...
Oct.Sat.2022
汶上义桥煤矿有限责任公司 2022年度第三季度主要财务信息公告
一、公示基本信息 1. 公司名称:汶上义桥煤矿有限责任公司 隶属:济宁矿业集团有限公司 2. 负责人:丁希阳 3. 注册地址:汶上县义桥乡政府驻地 4. 经营范围:煤炭生产、加工及销售 ...
Oct.Fri.2022
济宁港航龙拱港有限公司 2022年度第三季度主要财务信息公告
一、企业基本情况 (一)企业基本信息 1. 公司名称:济宁港航龙拱港有限公司 2. 负责人:蒋凌强 3. 注册地址:济宁市中区唐口镇 4. 经营范围:国内船舶代理;国内贸易代理;国内货 ...
Oct.Fri.2022
济宁港主城港区龙拱河作业区1#-3#泊位改造工程 环境影响评价报批前公开
目前,《济宁港主城港区龙拱河作业区 1#-3# 泊位改造工程环境影响报告书》已经完成初稿。根据《环境影响评价公众参与办法》(生态环境部令 第 4 号)等相关规定,我公司向生态环 ...
Oct.Thu.2022
山东济宁运河煤矿有限责任公司 2022年度第三季度主要财务信息公告
一、公司基本情况 (一)公司基本信息 1. 公司名称:山东济宁运河煤矿有限责任公司 简称:运河煤矿 2. 负责人:王利 3. 注册地址:山东省济宁市任城区南张街道办事处翟家村跃进沟 ...
Oct.Thu.2022
<<
<
28
29
30
31
32
33
34
>
>>
咨询留言
受理本司相关的咨询、意见、建议、投诉等事宜,请填写真实个人信息,以便于沟通联络。