网站首页
关于集团
企业概况
企业宣传片
发展历程
资质荣誉
联系方式
新闻中心
集团要闻
企业动态
媒体焦点
通知公告
专题专栏
产业板块
煤电产业
港航物流
高端制造
现代服务
党建纪检
党建品牌
纪检监察
工会群团
工会
共青团
社会责任
国企担当
社会公益
招标采购
关于集团
企业概况
企业宣传片
发展历程
资质荣誉
联系方式
新闻中心
集团要闻
企业动态
媒体焦点
通知公告
专题专栏
产业板块
煤电产业
港航物流
高端制造
现代服务
党建纪检
党建品牌
纪检监察
工会群团
工会
共青团
社会责任
国企担当
社会公益
站内搜索
信息公开
>
网站首页
>
新闻中心
通知公告
信息公开
分享
通知公告
信息公开
济宁港航发展集团船务有限公司2022年度1季度主要财务信息公告
一、企业基本情况 (一)企业基本信息 1.公司名称:济宁港航发展集团船务有限公司 2.负责人:李继春 3.注册地址:济宁市高新区崇文大道2299号 4.经营范围:一般项目:从事国际集装 ...
Apr.Fri.2022
陕西中太能源投资有限公司2022年第一季度主要财务信息公告
https://mp.weixin.qq.com/s/iYypCkmP_gJdqtaFAhywhQ ...
Apr.Thu.2022
陕西中太能源化工有限责任公司2022年第一季度主要财务信息公告
https://mp.weixin.qq.com/s/ttNWR50aWJt3E_5c5bdK-w ...
Apr.Thu.2022
济宁港航太平港有限公司 2022年度第一季度财务指标信息公告
一、 企业基本情况 (一) 企业基本信息 1.公司名称:济宁港航太平港有限公司 2. 法定代表人:张雷 3. 注册地址:山东省济宁市邹城市工业园区(邹城市太平镇) 4. 经营范围 : 国内 ...
Apr.Thu.2022
东方圣城租赁有限公司管理架构信息公告
一、公司基本情况 公司名称:东方圣城租赁有限公司 统一社会 信用代码: 91370800090670250N 负责人:荣强 注册地址:济宁市高新区崇文大道 2299号 注册资本: 2.80亿元 经营范围: 租赁业 ...
Apr.Thu.2022
济矿集团物资供应分公司 2022年度第一季度 主要会计数据和财务指标信息公告
一、公司基本情况 (一)公司基本信息 1.公司名称:济宁矿业集团有限公司物资供应分公司 简称:济矿集团物资公司 2.负责人:荣强 3.注册地址:山东省济宁市高新区崇文大道西首路 ...
Apr.Thu.2022
济宁新世纪经贸有限公司 2022年第一季度主要财务信息公告
一、公司基本情况 1.公司名称:济宁新世纪经贸有限公司 简称:新世纪公司 2.负责人:姜元方 3.注册地址:山东省济宁市任城区二十里铺街道朱袁庄村西位于105国道579公里处路西 4.经营 ...
Apr.Thu.2022
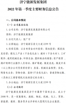
济宁能源发展集团 2022年第一季度主要财务信息公告
...
Apr.Thu.2022
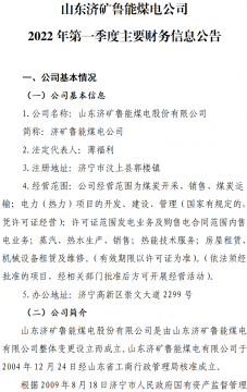
山东济矿鲁能煤电公司 2022年第一季度主要财务信息公告
...
Apr.Thu.2022
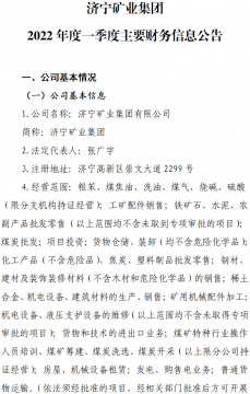
济宁矿业集团 2022年度一季度主要财务信息公告
...
Apr.Thu.2022
<<
<
40
41
42
43
44
45
46
>
>>
咨询留言
受理本司相关的咨询、意见、建议、投诉等事宜,请填写真实个人信息,以便于沟通联络。