网站首页
关于集团
企业概况
企业宣传片
发展历程
资质荣誉
联系方式
新闻中心
集团要闻
企业动态
媒体焦点
通知公告
专题专栏
产业板块
煤电产业
港航物流
高端制造
现代服务
党建纪检
党建品牌
纪检监察
工会群团
工会
共青团
社会责任
国企担当
社会公益
招标采购
关于集团
企业概况
企业宣传片
发展历程
资质荣誉
联系方式
新闻中心
集团要闻
企业动态
媒体焦点
通知公告
专题专栏
产业板块
煤电产业
港航物流
高端制造
现代服务
党建纪检
党建品牌
纪检监察
工会群团
工会
共青团
社会责任
国企担当
社会公益
站内搜索
信息公开
>
网站首页
>
新闻中心
通知公告
信息公开
分享
通知公告
信息公开
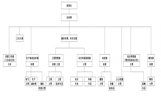
济宁圆中园房地产有限公司酒店管理分公司2021年一季度主要财务信息公告
一、 酒店管理分公司组织架构 二、 公司基本情况 (一)公司基本信息 1.公司名称: 济宁圆中园房地产有限公司 酒店管理分公司 2. 负责 人: 陈 猛 3.企业类型: 有限责任公司 分公司 ...
Dec.Tue.2021
济宁圆中园房地产有限公司餐饮管理分公司2021年一季度主要财务信息公告
一、公司基本情况 (一)公司基本信息 1.公司名称: 济宁圆中园房地产有限公司 餐饮分公司 2. 负责 人: 齐高峰 3.企业类型: 有限责任公司 分公司 4 .经营范围: 餐饮服务(产生油烟 ...
Dec.Tue.2021
济宁市金桥煤矿组织管理架构
济宁市金桥煤矿 组织管理架构 一、济宁市金桥煤矿 ( 一 )安全生产 部门 1.生产技术科 2.地质测量科 3.通防科 下设职业病危害防治办公室 4. 机电技术科 5. 安全质量管理科 下设双重预 ...
Dec.Tue.2021
济宁港航龙拱港有限公司 2021年度组织架构信息公告
济宁港航龙拱港有限公司 2021年度组织架构信息公告 一、 公司基本信息 (一) 公司基本情况 1.公司名称: 济宁港航龙拱港有限公司 2.法定代表人: 蒋凌强 3.注册地址: 济宁市中区唐口 ...
Dec.Tue.2021
山东信发液压技术有限公司2021年第三季度信息公告
一、公司基本情况 (一) 公司基本信息 1、 公司名称:山东信发液压技术有限公司 简称:山东信发 2、 法定代表人:陈宏 3、 注册地址:济宁高新区蓼河路29号 4 、经营范围:液压元 ...
Dec.Tue.2021
山东信发液压技术有限公司2021年第一季度信息公告
一、公司基本情况 (一) 公司基本信息 1、 公司名称:山东信发液压技术有限公司 简称:山东信发 2、 法定代表人:陈宏 3、 注册地址:济宁高新区蓼河路29号 4 、经营范围:液压元 ...
Dec.Tue.2021
山东信发液压技术有限公司2020年信息公开
一、公司基本情况 (一) 公司基本信息 1、 公司名称:山东信发液压技术有限公司 简称:山东信发 2、 法定代表人:陈宏 3、 注册地址:济宁高新区蓼河路29号 4 、经营范围:液压元 ...
Dec.Tue.2021
山东信发液压技术有限公司管理架构信息公告
一、公司基本情况 (一) 公司基本信息 1、 公司名称:山东信发液压技术有限公司 简称:山东信发 2、 法定代表人:陈宏 3、 注册地址:济宁高新区蓼河路29号 4 、经营范围:液压元 ...
Dec.Tue.2021
阳城煤电重大信息公开
山东济矿鲁能煤电股份有限公司 阳城煤电组织机构设置 一、山东济矿鲁能煤电股份有限公司阳城煤矿 (一)安全生产部门 1.生产技术科 2.地测科 3.通防科 4.防治冲击地压办公室 5.机电 ...
Dec.Mon.2021
济宁致远教育科技有限公司2020年度主要财务信息公告
https://mp.weixin.qq.com/s/2M1-6sWqDYFLK8ICIv5gOQ ...
Dec.Mon.2021
<<
<
47
48
49
50
51
52
53
>
>>
咨询留言
受理本司相关的咨询、意见、建议、投诉等事宜,请填写真实个人信息,以便于沟通联络。